深入浅出Android开发!华为Android面试真题解析,面试必会
开头
1、一定要把基本的数据结构,经典的算法,Unix编程,程序编译链接及计算机原理等基础知识扎牢,这些会长远影响你的职业发展。
2、 推荐从C语言入门,不单是因为很多操作系统、网络协议栈开源代码由C/C++实现,更多是因为C语言自身的特性:作为高级语言用户无需关注底层细节,同时能直观的看到数据流向。而且C相对语法规则较为简单,可以短时间的上手应用。最重要的是,遵循C/C++、python的学习方式,比直接学习python更能清晰的知道自己程序的内存等性能状况。
正文
这份资料,反正兜兜转转耗时3个月,在我和我一群朋友的努力以及那个傻子的催促下,终于做出来了。这份高级的闪亮的,耗费我无数心血的面试杀手锏,终于面世了,太不容易了一把辛酸泪!

接下来,给大家说说,为什么一份资料,居然做了3个月,因为这是,我拜托我在美团,腾讯,百度,网易云…的一些朋友和我一起搜集的,因为他们都做过面试官,所以面试的问题肯定是比网上搜集或者面试者们面试口述的题目来的体系一点,这份面试杀手锏,一共十二个板块:
一、Java 基础部分
二、Jvm
三、计算机网络部分
四、Android面试题
五、Android Framework相关
六、性能优化专题
七、算法合集
八、kotlin专题
九、flutter专题
十、JNI模块专题
十一、Android NDK开发 JNI类型签名和方法签名
十二、JNI实现java与c/c++相互通讯
接下来看看具体内容(由于篇幅问题,这里只展示一部分):
- 目录篇(部分)



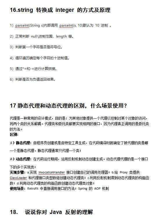
解答篇(部分)




最后
现在都说互联网寒冬,其实无非就是你上错了车,且穿的少(技能),要是你上对车,自身技术能力够强,公司换掉的代价大,怎么可能会被裁掉,都是淘汰末端的业务Curd而已!现如今市场上初级程序员泛滥,这套教程针对Android开发工程师1-6年的人员、正处于瓶颈期,想要年后突破自己涨薪的,进阶Android中高级、架构师对你更是如鱼得水,赶快领取吧!
上述【高清技术脑图】以及【配套的架构技术PDF】点击:Android架构视频+BAT面试专题PDF+学习笔记即可获取!
为什么某些人会一直比你优秀,是因为他本身就很优秀还一直在持续努力变得更优秀,而你是不是还在满足于现状内心在窃喜!
取!**
为什么某些人会一直比你优秀,是因为他本身就很优秀还一直在持续努力变得更优秀,而你是不是还在满足于现状内心在窃喜!
Android架构师之路很漫长,一起共勉吧!
